為培養一支紀律嚴明、訓練有素、文明執勤、熱情服務的保安隊伍,必須對保安人員進行常規性的軍事化、規范化的學習和訓練。保安培訓分崗前培訓、在崗培訓、體能培訓、軍事訓練、消防培訓及儀容儀表、公眾形象培訓等等。所有學習及培訓課程屬日常工作的重點內容之一,各保安員必須積極參加,努力提高自身各項素質,如有怠工或私自不參加者按公司規定從嚴處理。
樹物業公司的企業形象,以每個隊員,每項細小工作入手,對一言一行,一舉一動,完善教育、訓練制度,實行量化管理,每天不少于一小時的軍事訓練,用規章制度管理隊伍,有章可循,有法可依,使每個保安員做到職責清,任務明,情況處理得當。儀容儀表端莊,言行舉止規真誠服務 合作共贏 30范,禮節禮貌周到,內務衛生整齊劃一,坐、站、立、行都有嚴格的標準,看得清,摸得著。
一、目的
為 加 強 保安 員 培 訓 管 理工作,提高 培 訓質量,根據 《 保安 培 訓 機 構 管理辦 法 》、 《 保安員國家職業標準(試行)》、《保安服務操作規程與質量控制》等有關規定制定本大綱。
二、適用范圍
本制度適用于公司所有從事保安服務的相關人員。
三、保安員培訓教學大綱內容
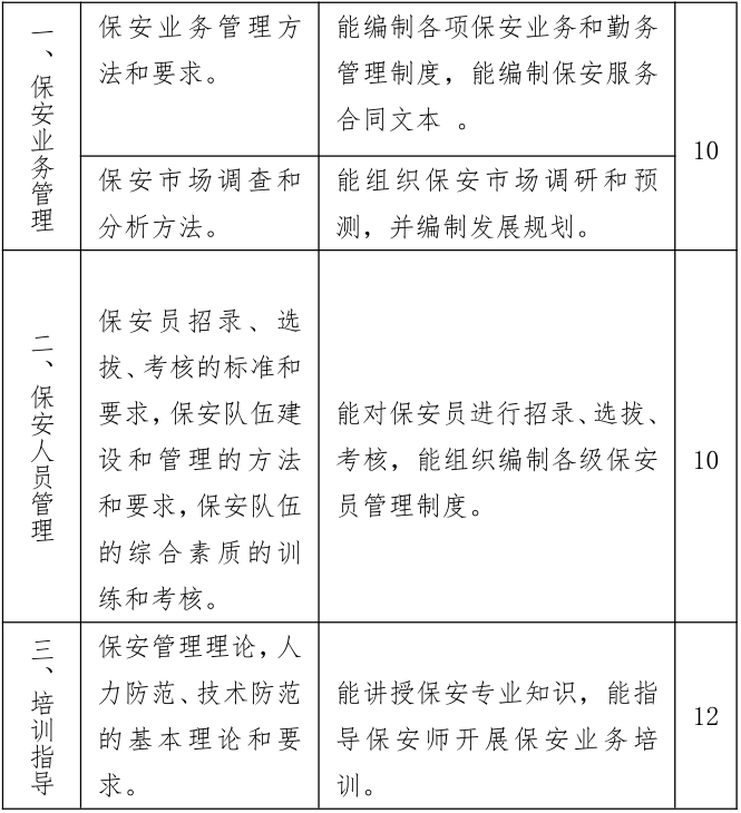
(一)保安員培訓教學的學時安排如下:
保安員培訓教學標準學時安排表

其中:B1—二級保衛師(人力防范);B2—二級保衛師(技術防范);B3—一級保衛師(保安管理);C1—高級保安員(守護);C2—高級保安員(巡邏);D1—中級保安員(守護);D2—中級保安員(巡邏);E1—初級保安員(守護);E2—初級保安員(巡邏);每 1 標準學時為 45 分鐘,以下學時均為標準學時;每個學員的理論培訓時間每天不得超過 4 個學時,技能操作時間每天不得超過 3 個學時。
(二)保安員培訓教學階段劃分1、第一階段(思想政治培訓、服務禮儀培訓及基本業務技能)
1)、階段目標:了解掌握保安基礎理論知識,掌握職業道德知識,增強職業道德意識,熟悉和掌握我國《憲法》、《刑法》、《刑事訴訟法》、《民法通則》、《合同法》、《勞動法》、《道路交通安全法》相關內容,熟練掌握我國《治安管理處罰法》、《消防法》、《企業事業單位內部治安保衛條例》、《保安員國家職業標準(試行)》、《保安培訓機構管理辦法》、《保安服務操作規程與質量控制》相關內容,理解、熟悉《民事訴訟法》、《物業管理條例》相關內容,掌握保安禮儀知識,掌握徒手攻防、徒手帶離、捆綁和計算機操作及現場急救和一般救助等基本技能,基本體能訓練堅持經常化。
2)、理論教學(思想政治及服務禮儀培訓)


3)、技能操作(基本業務技能)



2、第二階段(保安勤務基礎知識培訓、消防安全培訓及技能培訓)
1)、階段目標:熟記出入門衛、目標部位守護常識、服務內容和崗位要求,掌握出入口門衛、目標部位守護操作規程和技能,嚴格遵守出入口門衛、目標部位守護勤務制度。
2)、理論教學(保安勤務基礎知識培訓)


3、第三階段(巡邏服務、人群控制服務技能培訓)
1)、階段目標:熟悉巡邏基本常識、巡邏服務內容、人群聚集場所常識和巡邏要點及崗位要求,人群控制服務內容和崗位要求,掌握巡邏服務、人群控制服務操作規程和技能。
2)、理論教學


4)、技能操作


4、第四階段(人力、技術防范服務培訓)
1)、階段目標:熟悉人力、技術防范基本知識,掌握人力、技術防范服務內容和操作規程與技能。
2)、理論教學


3)、技能操作


5、第五階段(保安管理、培訓指導要求、制度和操作規程及技能培訓)
1)、階段目標:熟悉咨詢評估、保安管理、培訓指導知識,掌握咨詢評估服務內容和操作規程與技能及崗位要求,嚴格遵守咨詢評估勤務制度。掌握保安管理、培訓指導要求、制度和操作規程與技能。
2)、理論教學


3)、技能操作


